Targeted Absolute Quantification for Endocrine Regulation
Research teams focused on obesity, energy balance, and endocrine regulation needed to understand the signaling role of adipocyte-derived metabolites.
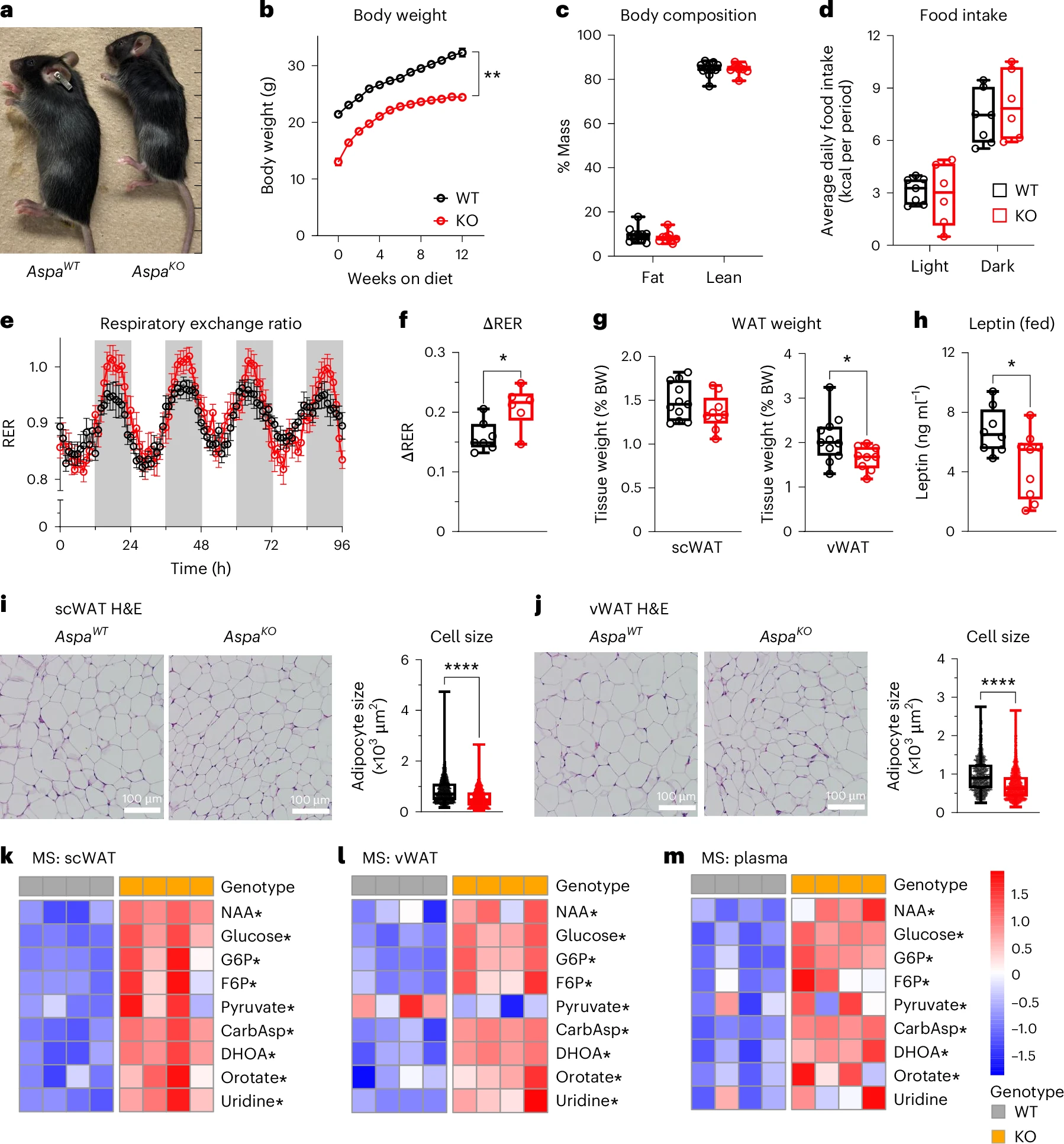
Targeted absolute quantification of mevalonate pathway metabolites in mouse adipose tissue using a Prominence UFLC HPLC system coupled to a 6500 QTRAP triple quadrupole mass spectrometer.
The study demonstrated that adipocytes secrete N-acetylaspartate (NAA) in response to postprandial signals, which in turn regulates body temperature via thyroid hormone pathways.











