Dermatology Lipidomics Services for Skin Barrier Function

Dermatology Lipidomics Services for Skin Barrier Function

Creative Proteomics provides precision dermatology lipidomics services to quantify skin surface lipids (SSL) and complex stratum corneum matrices. Utilizing high-resolution LC-MS/MS, we deliver absolute quantification of >15 ceramide subclasses and trace-level inflammatory mediators. Our RUO platforms empower researchers to decode barrier dysfunction, photoaging, and transdermal drug efficacy.

Key capabilities

  • Ceramide Subclass Resolution: Absolute quantification of specific ultra-long-chain species (e.g., CER[EOS], CER[EOP]) critical for the formation of the lipid envelope.
  • Low-Biomass Extraction: Standardized biphasic protocols optimized for 1-5 mg tape strips, 3D EpiDerm equivalents, and micro-punch biopsies.
  • High-Throughput Profiling: Rapid and sensitive skin surface lipids (SSL) analysis for monitoring sebocyte triglyceride output and squalene oxidation.
Request Analysis

Submit Your Request Now

×

Our services have earned the trust of companies, schools, and organizations globally, and we remain dedicated to maintaining that trust.

Boston University
University at Buffalo
UMass Medical School
Hawaii Pacific University
Medizinische Fakultät
Louisiana State University
Nyulangone
Nature's Fynd
Dietary Supplement Manufacturer
  • Trends & Challenges
  • Integrated Solutions
  • Technical Advantages
  • Case Studies
  • FAQ

Situational Solution Matrix for Dermatological Workflows

The functional integrity of the skin barrier relies entirely on the precise equimolar ratio of ceramides, cholesterol, and free fatty acids. Minor structural shifts can trigger severe inflammatory phenotypes. From tape-stripped stratum corneum to 3D epidermal equivalents, our situational pathways guide dermatological researchers from broad SSL profiling to targeted ceramide subclass validation.

Atopic Dermatitis (AD) & Barrier Dysfunction

Situation

Evaluating epidermal barrier defects and lipid remodeling in AD models or patient cohorts.

Goal

Quantify specific reductions in ultra-long-chain ceramides and calculate the EOS/NP ceramide ratio to assess structural integrity.

Recommended path: Targeted Barrier Panel (Validation)
Recommended services:
Ceramides Targeted Lipidomics, Sphingolipids Targeted Lipidomics
What you will get

Absolute quantification of specific ceramide subclasses (EOS, NP, AP, etc.) to confirm physical barrier deficits.

Acne Pathogenesis & Skin Surface Lipids (SSL)

Situation

Investigating sebaceous gland hyperactivity and lipid oxidation in acne vulgaris development.

Goal

Map the composition of Skin Surface Lipids (SSL), focusing on triglycerides, squalene, and free fatty acid shifts.

Recommended path: SSL Composition Panel (Validation)
Recommended services:
Triacylglycerol Targeted Lipidomics, Fatty Acid Analysis Service
What you will get

High-resolution profiles of sebocyte-derived lipids and specific inflammatory fatty acid alterations.

Photoaging & Oxidative Skin Damage

Situation

R&D teams developing anti-aging formulations need to evaluate UV-induced lipid peroxidation.

Goal

Detect oxidative stress markers, such as squalene peroxides and oxidized phospholipids, to assess antioxidant efficacy.

Recommended path: Oxidative Lipid Profiling (Deep Insight)
Recommended services:
Skin Untargeted Lipidomics, Fatty Acid Analysis Service
What you will get

Detailed identification of oxidized lipid species serving as molecular markers of photoaging and environmental damage.

Cosmeceutical Efficacy & Transdermal Delivery

Situation

Assessing the penetration and biological efficacy of a novel lipid-replenishing topical formulation.

Goal

Track the integration of exogenous lipids and the subsequent endogenous lipidomic response in 3D skin equivalents.

Recommended path: Untargeted Discovery → Targeted Validation
Recommended services:
Skin Untargeted Lipidomics, Ceramides Targeted Lipidomics
What you will get

Bioinformatic evidence of functional lipid integration and barrier restoration following topical application.

Stratum Corneum Packing & Structural Ratios

Situation

Characterizing the fundamental structural lipid matrix in aging skin or rare ichthyotic disorders.

Goal

Achieve absolute quantification of the three core lipid classes to calculate the CER:CHO:FFA barrier integrity molar ratio.

Recommended path: Multi-Class Targeted Panel (Deep Insight)
Recommended services:
Ceramides Targeted Lipidomics, Cholesterol Targeted Lipidomics
What you will get

Molar ratio calculations reflecting the physical packing density and organization of the stratum corneum lipid lamellae.

Psoriasis & Inflammatory Lipid Remodeling

Situation

Researching the crosstalk between keratinocyte hyperproliferation and lipid metabolism in psoriatic lesions.

Goal

Broadly profile altered epidermis lipidomes to discover novel inflammatory lipid mediators driving the disease state.

Recommended path: Global Cutaneous Profiling (Discovery)
Recommended services:
Skin Untargeted Lipidomics, Eicosanoid Analysis Service
What you will get

Comprehensive differential lipid lists with pathway enrichment highlighting the metabolic dysregulation in psoriasis.

Microbiome-Skin Lipid Axis Interactions

Situation

Studying how commensal bacteria (*C. acnes*, *S. epidermidis*) alter the host lipid microenvironment.

Goal

Concurrently profile bacteria-derived short-chain fatty acids alongside host epidermal ceramides and free fatty acids.

Recommended path: Host-Microbiome Lipid Panel (Validation)
Recommended services:
Skin Untargeted Lipidomics, Short Chain Fatty Acids
What you will get

Correlative datasets linking microbiota metabolic output directly to host epidermal lipid alterations.

Selected Peer-Reviewed Case Studies in Dermatology

Client Publication: Emmert, H., et al. (2021). Experimental Dermatology. DOI: 10.1111/exd.14185
Focus: Stratum Corneum Lipid Dysregulation in Atopic Dermatitis.

Atopic Dermatitis Stratum Corneum Ceramide Profiling (Tape Stripping LC-MS/MS)

Research Goal

Clinical dermatologists and pharmaceutical researchers investigating the structural mechanisms of epidermal barrier failure in eczema needed to assess lipid profile changes.

Method Used

Non-invasive tape stripping of the stratum corneum was performed on AD patients and healthy controls. Lipids were extracted using a customized solvent system and analyzed via targeted LC-MS/MS to quantify ceramide subclasses.

Result Obtained

The study revealed a severe depletion of ultra-long-chain ceramides (EOS) and a proportional increase in short-chain species in AD patients, correlating directly with increased transepidermal water loss and disease severity scores.

Heatmap visualization of ceramide subclass distribution in atopic dermatitis for stratum corneum lipidomics research.
Figure 3: Heatmap displaying the differential abundance of stratum corneum ceramide subclasses in healthy subjects versus atopic dermatitis patients.
Client Publication: Camera, E., et al. (2022). JCI Insight. DOI: 10.1172/jci.insight.159762                        
Focus: Disease-specific epidermal lipid alterations and lipidomic classification in psoriasis.

Psoriasis Epidermal Lipidomics & Lipid Biomarker Classification (Tape-Strip Profiling)

Research Goal

Dermatology researchers aimed to characterize disease-specific lipid alterations in psoriasis and evaluate whether epidermal lipidomics could distinguish affected skin from healthy controls.

Method Used

Non-invasive epidermal sampling such as tape stripping was combined with mass-spectrometry-based lipid profiling. Differential lipid features were analyzed and applied to build a lipidomic classifier separating disease and control samples.

Result Obtained

The study identified distinct disease-associated lipid remodeling in psoriatic skin and demonstrated that a compact lipid feature model could classify psoriasis with strong performance, highlighting lipidomics as a powerful approach to study inflammatory skin remodeling.

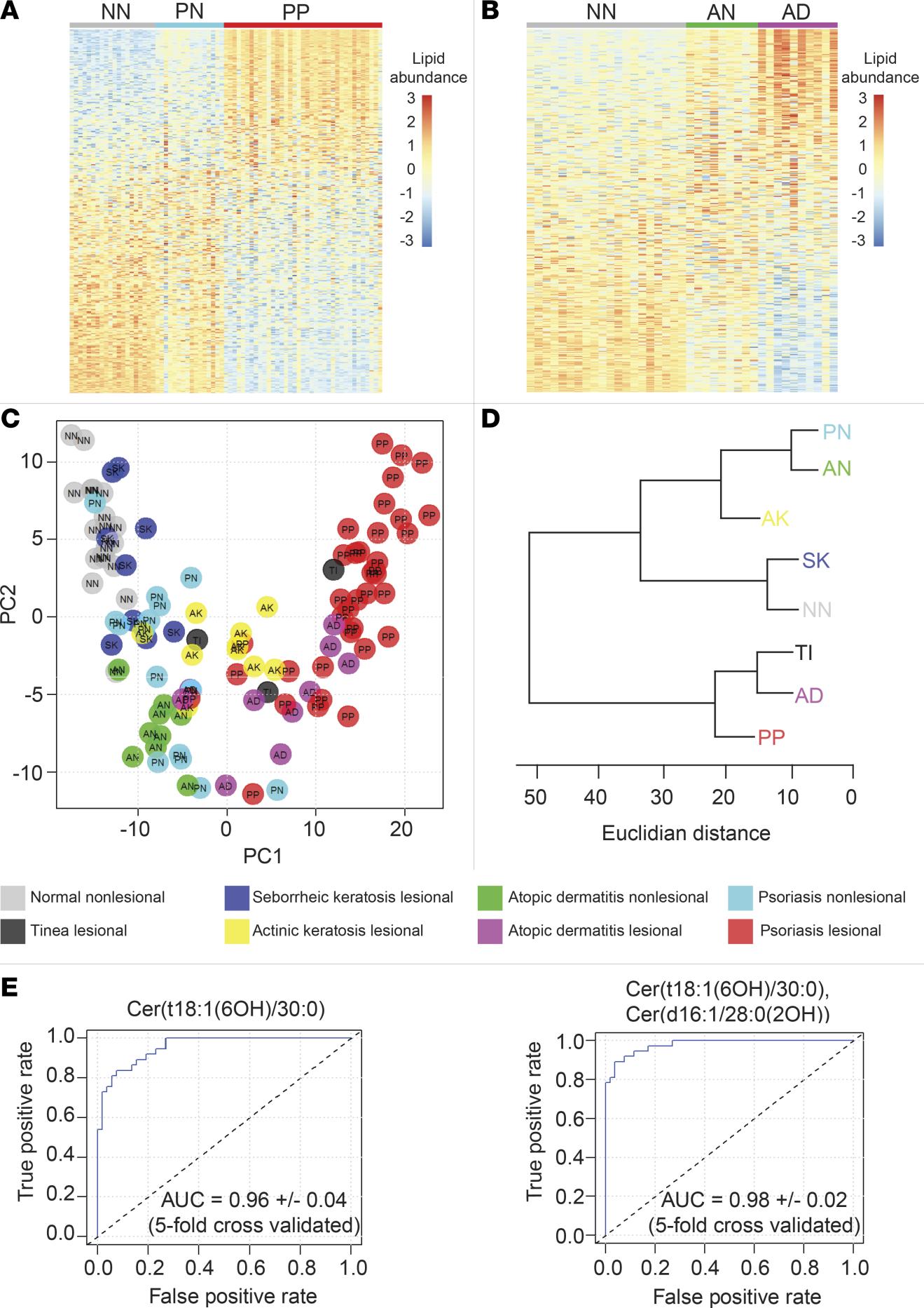
ROC curve from Camera et al., JCI Insight (2022), Figure 10E (right panel): two-analyte epidermal lipid classifier highlighting psoriasis discrimination.
Figure 10. ROC curve of a two-analyte epidermal lipid classifier distinguishing psoriasis-related samples.

Frequently Asked Questions

How many tape strips are required for a robust stratum corneum lipid analysis?
For accurate stratum corneum lipid analysis, we generally recommend combining 3 to 5 consecutive D-Squame or Sebutape strips per site. This provides sufficient biomass to quantify low-abundance ultra-long-chain ceramides while accounting for the depth-dependent gradient of the epidermal barrier.
Can your platforms distinguish between specific ceramide subclasses?
Yes. Our targeted panels utilize optimized LC gradients and specific MS/MS transitions to definitively separate and quantify major subclasses, including EOS, EOP, NP, AP, and AS, based on their sphingoid base and fatty acyl chain configurations.
What is the difference in sample prep between skin surface lipids and biopsies?
Skin surface lipids (SSL) analysis typically utilizes sebum-absorbing tapes or solvent washes, requiring milder extraction focused on non-polar lipids (triglycerides, squalene). Full-thickness biopsies require rigorous mechanical homogenization and strong bi-phasic solvents to release matrix-bound structural lipids.
Are 3D skin equivalents compatible with your lipidomics workflows?
Absolutely. We routinely perform lipidomics on commercial 3D epidermal models (e.g., EpiDerm, SkinEthic). These models are excellent for standardizing the evaluation of topical formulations and transdermal drug delivery.
How do you prevent the loss of highly lipophilic ceramides during extraction?
We utilize modified Bligh-Dyer or Folch extraction protocols incorporating specialized solvent ratios (e.g., chloroform/methanol/water) and elevated temperatures during the extraction phase to ensure the complete solubilization of extremely hydrophobic O-acylceramides.
What is your typical turnaround time for dermatology lipidomics studies?
Turnaround time depends on study design and panel scope. For common targeted panels (e.g., ceramides or SSL composition), typical turnaround is often 2–4 weeks after sample receipt and QC acceptance. Discovery workflows (untargeted lipidomics + identification + statistics) may require additional time depending on cohort size and depth of analysis.
Do you provide data interpretation, pathway analysis, and publication-ready figures?
Yes. In addition to raw files and quantified results, we can provide statistical analysis (e.g., PCA/PLS-DA, volcano plots), lipid-class summaries (ceramide subclasses, CER:CHO:FFA ratios), and pathway/feature interpretation aligned to barrier function or inflammatory remodeling. Upon request, we also deliver publication-ready visualizations and a concise methods summary to support manuscript preparation.
Can lipidomics detect changes induced by topical cosmetics and emollients?
Yes, dermatology lipidomics is highly sensitive to exogenous lipid application. We can track the penetration of formulation lipids (like synthetic ceramides or plant sterols) and monitor how they influence the endogenous biosynthesis of host barrier lipids.
What is the dynamic range for detecting trace inflammatory lipids within a high-sebum background?
Our high-end triple quadrupole instruments provide a dynamic range exceeding 5 to 6 orders of magnitude. For specific inflammatory skin disease lipidomics studies, we may use solid-phase extraction (SPE) to remove abundant triglycerides before quantifying trace oxylipins.
Do you provide absolute molar ratios for Ceramides, Cholesterol, and FFAs?
Yes. By utilizing stable isotope-labeled internal standards across our panels, we provide true absolute concentrations, allowing researchers to calculate the critical equimolar ratios governing barrier function.
* Our services can only be used for research purposes and Not for clinical use.

Applications:


Online Inquiry

CONTACT US

Copyright © 2026 Creative Proteomics. All rights reserved.