Plant Stress Lipidomics

Plant Stress Lipidomics and Membrane Lipid Remodeling Analysis

Creative Proteomics provides specialized plant stress lipidomics and membrane lipid remodeling analysis to connect visible stress phenotypes with molecular biology. We support comparative plant membrane lipidomics workflows for drought, cold, and salt studies, utilizing LC-MS/MS to quantify galactolipid and phospholipid dynamics across leaves, roots, and subcellular fractions.

Key capabilities

  • Comparative profiling of stressed versus control plant tissues
  • Discovery and validation workflows for drought stress lipidomics and broader abiotic stress studies
  • Flexible service combinations for MGDG, DGDG, PC, PE, PG, PA, and organelle-focused analysis
Request Analysis

Submit Your Request Now

×

Our services have earned the trust of companies, schools, and organizations globally, and we remain dedicated to maintaining that trust.

Boston University
University at Buffalo
UMass Medical School
Hawaii Pacific University
Medizinische Fakultät
Louisiana State University
Nyulangone
Nature's Fynd
Dietary Supplement Manufacturer
  • Trends & Challenges
  • Integrated Solutions
  • Technical Advantages
  • Case Studies
  • FAQ

Situational Solution Matrix for Plant Lipid Remodeling

Most plant lipid remodeling projects start with a stress contrast and then narrow toward the membrane system that best explains the phenotype. Select your research scenario below.

Drought-Driven Thylakoid Shift

Determine whether galactolipid profiling (MGDG DGDG) and PG changes explain the drought phenotype.

Situation & Goal

Photosynthetic decline and chloroplast stress markers suggest that water deficit is altering thylakoid membrane composition, but the dominant lipid drivers are unknown.

Recommended Path: Bundle A → Bundle B
Outcome

A global plant stress lipidomics view, followed by focused quantification of chloroplast membrane lipids relevant to drought-responsive remodeling.

Salt-Tolerance Screening Across Lines

Identify reproducible lipid markers that distinguish tolerant from sensitive lines.

Situation & Goal

Multiple genotypes differ in salinity performance, but the lipid basis of tolerance is unresolved.

Recommended Path: Bundle A → Bundle B
Outcome

Candidate lipid markers from discovery profiling plus quantitative confirmation of key phospholipid species for genotype comparison.

Cold Acclimation and Membrane Fluidity Mapping

Measure how plant membrane lipidomics changes during cold exposure and recovery.

Situation & Goal

Cold treatment suggests altered membrane fluidity, but the study needs molecular evidence across lipid classes.

Recommended Path: Bundle A → Bundle B
Outcome

Comparative class-level and molecular-species data to support mechanistic interpretation of cold-responsive membrane remodeling.

Organelle-Resolved Stress Remodeling

Resolve whether remodeling is compartment-specific (chloroplast, plasma membrane, or tonoplast).

Situation & Goal

The project hypothesis centers on chloroplast, plasma membrane, or tonoplast behavior rather than total-tissue averages.

Recommended Path: Bundle A → Bundle C
Outcome

Organelle-resolved lipid datasets and downstream interpretation support for membrane-specific stress responses.

Vegetative Tissue Stress Atlas

Build a plant lipid remodeling dataset that captures organ-level differences (leaves, roots, stems) under stress.

Situation & Goal

The study compares leaves, roots, or stems across treatment stages and requires tissue-aware interpretation.

Recommended Path: Bundle A → Bundle B
Outcome

Organ-specific lipid profiles with targeted confirmation of the most informative stress-responsive membrane lipids.

Early Stress Signaling Readout

Quantify early phospholipid signals linked to osmotic or salt response.

Situation & Goal

The team is focused on rapid signaling events rather than late membrane breakdown and wants a defined validation panel.

Recommended Path: Bundle B → Bundle C
Outcome

A focused quantitative dataset for signaling-relevant phospholipids with interpretation support for treatment-group contrasts.

Existing Dataset, Incomplete Interpretation

Convert raw or partially processed data into biologically interpretable outputs.

Situation & Goal

Acquisition is already complete, but pathway mapping, clustering, and treatment-group interpretation remain incomplete.

Recommended Path: Bundle B → Bundle C
Outcome

Refined quantitation and structured downstream analysis suitable for comparative plant stress lipidomics studies.

Selected Case Studies in Plant Stress Biology

Client Publication: Wu et al., 2020, Journal of Experimental Botany. Molybdenum induces alterations in the glycerolipidome that confer drought tolerance in wheat
Client Profile: Crop physiology groups, cereal stress-biology teams, and trait-discovery programs.

Targeted Galactolipid Quantitation for Drought-Responsive Chloroplast Membrane Remodeling

Analytical Challenge

Drought studies often detect broad membrane injury phenotypes, but it remains difficult to determine whether chloroplast lipid remodeling is part of the adaptive mechanism or a downstream consequence of stress damage. Structurally related galactolipids such as MGDG and DGDG must be resolved quantitatively to support interpretation of thylakoid membrane stabilization.

Our Solution & Technology

We recommend a Bundle B validation path built around targeted lipidomics for galactolipid profiling (MGDG DGDG). Using LC-MS/MS for quantitative profiling of MGDG, DGDG, PG, PC, and PE species, this workflow helps define whether drought-associated membrane remodeling is centered on chloroplast galactolipid conversion, phospholipid turnover, or both.

Outcome & Value
  • Mechanism anchoring: Quantitative galactolipid readouts help determine whether DGDG/MGDG remodeling is linked to drought adaptation.
  • Cleaner pathway interpretation: Supports prioritization of chloroplast membrane remodeling pathways.
  • Better validation design: Helps convert broad drought stress lipidomics findings into focused validation panels.
Plant stress lipidomics heatmap showing MGDG, DGDG, and PG molecular species changes in wheat leaves during drought treatment.
Effects of Mo supply and simulated drought on the glycerolipid molecular species DGDG, MGDG, and PG.
Plant stress lipidomics graph showing DGDG to MGDG and PC to PE ratio changes in wheat leaves under drought stress.
Effects of Mo supply and simulated drought on the ratios of DGDG/MGDG and PC/PE.
Client Profile: Teams studying salinity tolerance, vacuolar sequestration, and membrane transport.

Subcellular Membrane Lipidomics for Salt-Responsive Tonoplast and Plasma Membrane Differentiation

Analytical Challenge

Salt stress often produces mixed whole-tissue lipid signals that are difficult to attribute to a specific membrane system. When the research question involves ion compartmentalization or vacuolar adaptation, bulk lipid extracts may obscure whether the biologically relevant remodeling occurs in the plasma membrane, tonoplast, or other endomembrane fractions.

Our Solution & Technology

We recommend a Bundle C deep-insight path centered on subcellular lipidomics with membrane-fraction-aware study design. This path combines compartment-focused sample preparation with LC-MS/MS profiling of phospholipids, enabling more precise interpretation of stress-induced remodeling across plasma membrane and tonoplast fractions.

Outcome & Value
  • Compartment-specific interpretation: Clarifies whether salt-responsive lipid remodeling is localized to the tonoplast or plasma membrane.
  • Better target prioritization: Helps identify membrane systems most relevant to transport and osmotic balance.
  • Higher-value follow-up: Supports better alignment between membrane lipidomics results and downstream proteomics.
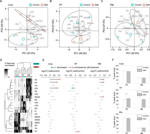
Plant membrane lipidomics workflow showing membrane fractionation and identification for tonoplast and plasma membrane salt-stress analysis.
Schematic overview of sample fractionation by FFE and subcellular membrane identification.
Plant stress lipidomics heatmap and multivariate view showing membrane-specific lipid remodeling in tonoplast and plasma membrane samples.
Salt-induced lipidomic changes in the combined endomembrane (Cmb), TP and PM samples.
Client Profile: Arabidopsis stress-signaling groups and membrane-biology teams.

Targeted Sphingolipid Quantitation for Osmotic Stress Signaling and Plasma-Membrane Remodeling

Analytical Challenge

Broad lipidomics can show that membrane composition changes during osmotic stress, but it does not always resolve whether sphingolipid turnover is mechanistically involved in stress adaptation. Structurally related sphingolipid species must be quantified precisely enough to connect pathway activity with phenotype.

Our Solution & Technology

We recommend a Bundle B validation path centered on targeted lipidomics for stress-relevant sphingolipid classes. Using LC-MS/MS to quantify glucosylceramides and related pathway components, this approach is suited to hypothesis-driven experiments involving mutant lines or time-course designs.

Outcome & Value
  • Mechanism-focused readout: Quantitative sphingolipid measurements provide a biochemical anchor for plasma-membrane hypotheses.
  • Improved target deconvolution: Helps prioritize upstream enzymes involved in sphingolipid turnover.
  • Expanded pathway coverage: Extends plant stress lipidomics beyond galactolipids into membrane-signaling lipid classes.
Plant stress lipidomics figure showing glucosylceramide turnover and sphingolipid remodeling linked to Arabidopsis osmotic stress response.
Purified recombinant GCD1 has glucosylceramidase activity.
Plant stress lipidomics-associated phenotype figure linking plasma-membrane sphingolipid remodeling to osmotic stress sensitivity in Arabidopsis.
The gcd1 gcd3 double mutant is sensitive to osmotic stress.

Frequently Asked Questions

What is plant stress lipidomics?
Plant stress lipidomics is the measurement of lipid-class and molecular-species changes in plant samples exposed to drought, salinity, cold, heat, or osmotic stress. It is usually used to compare stressed and control samples and identify which membrane lipids change, by how much, and in which biological context.
Which lipids are usually prioritized in plant membrane lipidomics?
Common priorities include MGDG, DGDG, PC, PE, PG, PA, and selected sphingolipids. Chloroplast-focused projects often start with galactolipid profiling (MGDG DGDG), while plasma-membrane and tonoplast studies may emphasize glycerophospholipids and sphingolipids.
Why are MGDG and DGDG important in plant lipid remodeling?
MGDG and DGDG are major chloroplast membrane lipids, and their balance is often associated with membrane organization, photosynthetic resilience, and dehydration or cold adaptation. That is why they are frequently selected for targeted follow-up in plant lipid remodeling studies.
When should a project use untargeted profiling first?
Use untargeted profiling first when the key lipid classes are not yet known, when multiple membrane systems may change together, or when the goal is biomarker discovery across genotypes or stress stages. It is the usual starting point for drought stress lipidomics and exploratory abiotic stress projects.
What is the difference between targeted and untargeted plant stress lipidomics?
Untargeted workflows are designed for broad discovery and comparative profiling, while targeted workflows are used to quantify predefined lipid classes or species with greater analytical focus. Many projects use both: discovery first, then targeted confirmation.
Can plant membrane lipidomics distinguish organelle-specific responses?
Yes, if the study design includes fractionation or organelle-enriched samples. Published salt-stress work in ice plant showed that tonoplast and plasma membrane fractions remodeled differently, illustrating the value of compartment-aware analysis.
What plant samples are commonly used?
Leaves, roots, seedlings, vegetative organs, and subcellular fractions are common sample types. Creative Proteomics also provides dedicated workflows for plant vegetative organs and plant subcellular compartments, which are compatible with comparative stress designs.
Can this workflow support biomarker discovery for stress-tolerant genotypes?
Yes, for research use. In agricultural R&D, plant stress lipidomics is often used to identify lipid signatures associated with treatment response or genotype differences, then validate the most stable markers in targeted experiments. It should be positioned as RUO biomarker research rather than diagnostic testing.
Is plant membrane lipidomics useful for cold acclimation studies?
Yes. Recent literature shows that cold acclimation involves coordinated remodeling of membrane glycerolipids, sphingolipids, and sterols, making plant membrane lipidomics a practical analytical layer for studying acclimation mechanisms.
* Our services can only be used for research purposes and Not for clinical use.

Applications:


Online Inquiry

CONTACT US

Copyright © 2026 Creative Proteomics. All rights reserved.